中文字体
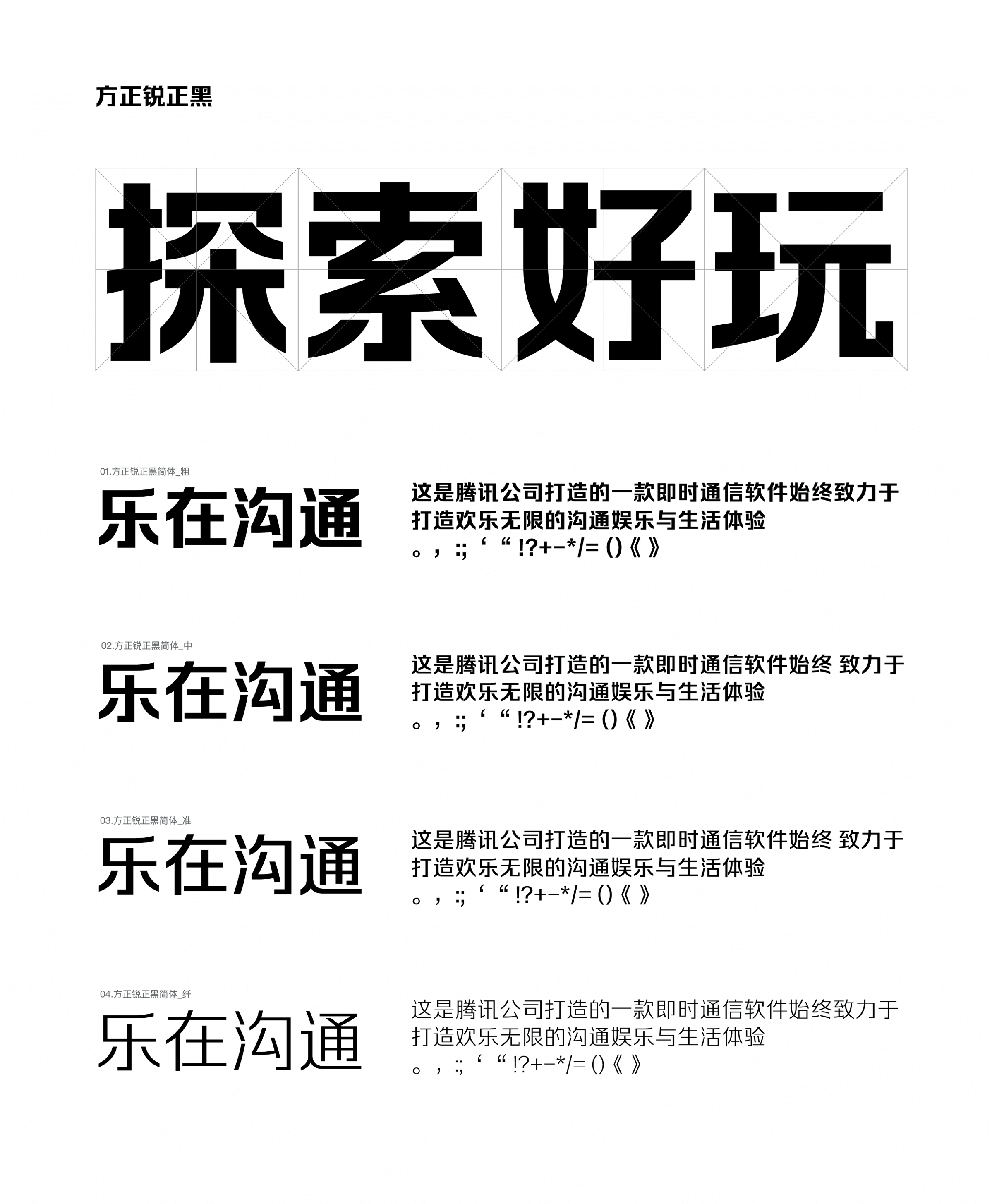
品牌专用字体是品牌视觉识别的重要部分。品牌专用字体风格有助于建立品牌独特的美感。方正锐正黑做为QQ的中文品牌专用字体,被用于品牌产品及品牌视觉传达中。我们需要遵循右页所述的品牌字体运用示例,以确保品牌视觉传达的一致性。
Typography is an important aspect of the brand identity. The typographic style contributes to the distinctive aesthetic of the brand.fzrzh is used as basic Chinese typeface for QQ brand. This typeface should be used on products and communication pieces across the brand. The typography usage examples on the following pages should be accomplished to ensure all of our communication pieces appear consistently on-brand.

英文字体
品牌专用字体是品牌视觉识别的重要部分。品牌专用字体风格有助于建立品牌独特的美感。方正锐正黑做为QQ的中文品牌专用字体,被用于品牌产品及品牌视觉传达中。我们需要遵循右页所述的品牌字体运用示例,以确保品牌视觉传达的一致性。
Typography is an important aspect of the brand identity. The typographic style contributes to the distinctive aesthetic of the brand.fzrzh is used as basic Chinese typeface for QQ brand. This typeface should be used on products and communication pieces across the brand. The typography usage examples on the following pages should be accomplished to ensure all of our communication pieces appear consistently on-brand.
